关于2018年深圳市工地扬尘污染防治问题和危险性较大的分部分项工程安全管理问题
发布日期:【2018-04-02】
根据市住建局及有关部门的通知请各监理部注意:
一、各项目注意工地扬尘污染防治工作
1、工作目标:全市所有工地100%落实:施工围挡及外架100%全封闭,出入口及车行道100%硬底化,出入口100%安装冲洗设施,易起尘作业面100%湿法施工,裸露土及易起尘物料100%覆盖,出入口100%安装总悬浮颗粒物在线监测设备。
2、相关指标:PM2.5要求不超过75μg/m³,PM10要求不超过150μg/m³,噪音不大于60dB。(《环境空气质量标准》(GB3095-2012))。
二、推动实施新型泥头车技术规范
1、重新启动泥头车“档案号牌”办理工作。
2、建立我市新型泥头车车型目录。
3、做好新型泥头车上牌业务办理。
4、大力推广新型泥头车(我市新型泥头车为全密闭式智能重型自卸车,四轴泥头车,箱体容积11.6m3,设计更为安全、环保,可基本杜绝超载,实行智能化管控,应鼓励推广,尽快取代传统泥头车)
三、关于危险性较大工程安全管理规定要点:
1、完善“三牌一单”:公示牌(工程名称、施工时间和具体责任人员)、警示牌、验收牌、危大工程清单。
2、“一单两下”:施工许可证办理前设计应出具危大工程清单,总承包单位确认后需对危大工程清单进行完善公示。
3、各项目监理部还应注意以下事项:
(1)危大工程监理细则;
(2)专项施工方案审查(分包编制的专项施工方案需总包审查后报监理审查);
(3)专项巡视检查;
(4)危大工程验收及整改;
(5)监理危大工程安全管理档案(含上述(1)-(4)内容)。
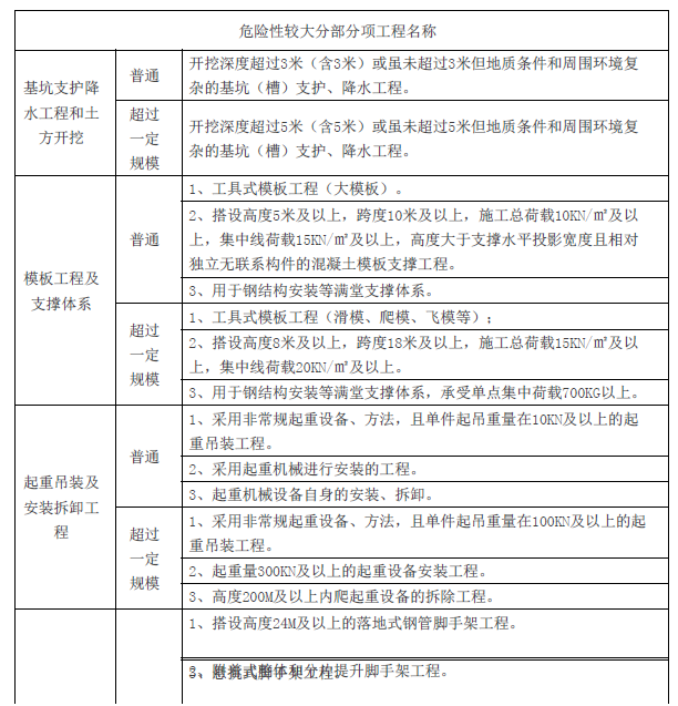
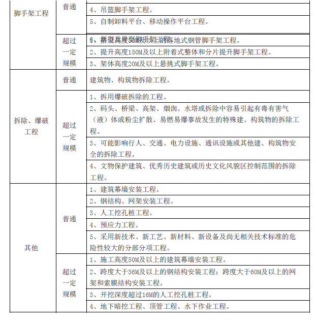
附件:建设工程危险性较大的分部分项工程清单
.png)
.png)

